PostgreSQL Collation Version Mismatch Resolution

Issue Summary

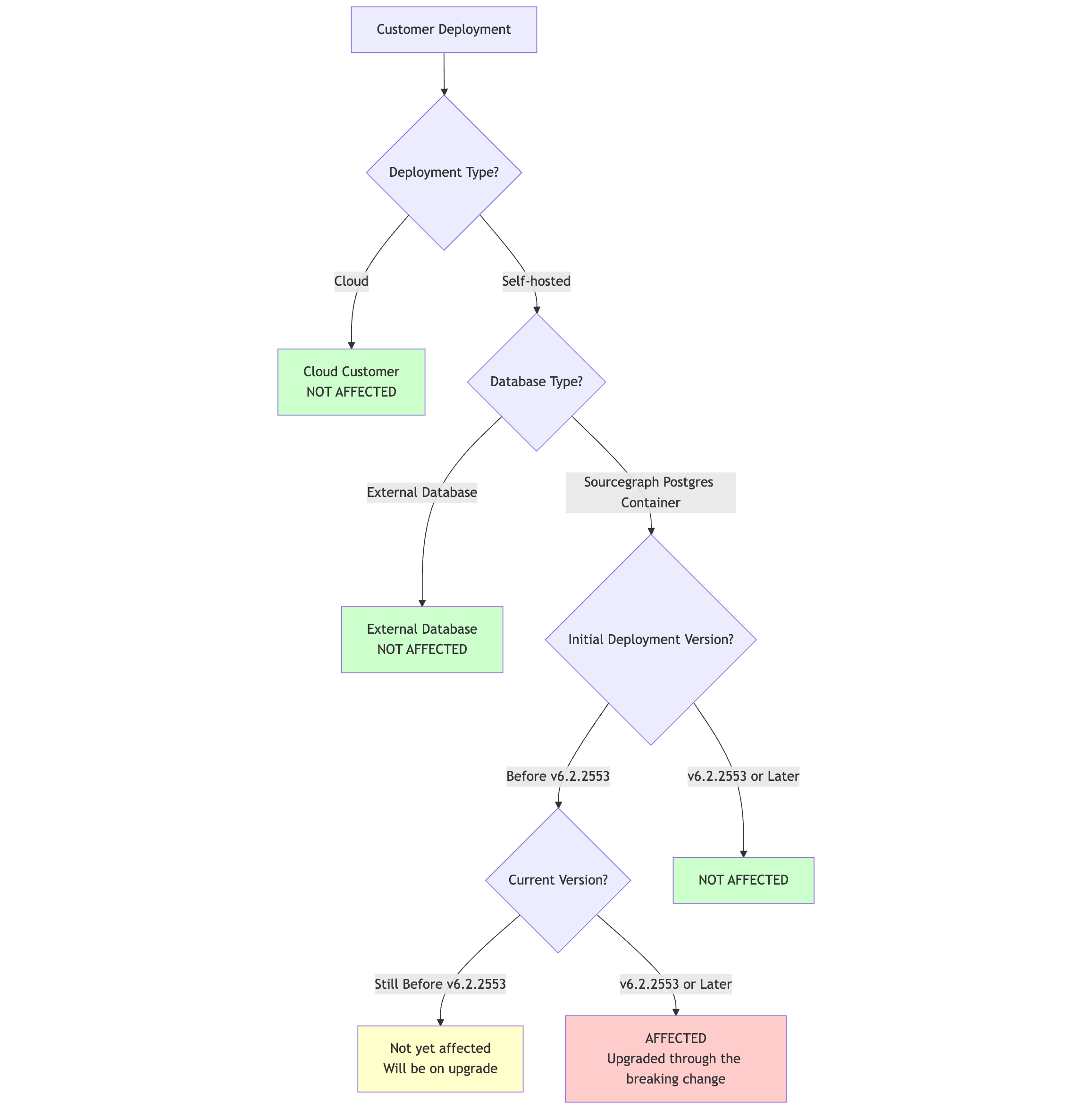
Customers who initially deployed Sourcegraph versions prior to v6.2.2553 using the Sourcegraph provided PostgreSQL containers may encounter PostgreSQL collation version mismatch warnings after upgrading to more recent Sourcegraph versions due to an underlying glibc version update.

Impact

Mismatched collation versions can lead to database index corruption if left unchecked.

Affected Services

  • pgsql container
  • codeintel-db container
  • codeinsights-db container

Only self-hosted customers using the Sourcegraph provided PostgreSQL container images are affected.

Self-hosted customers using external databases, such as AWS RDS, GCP CloudSQL, or another self-managed solution are NOT affected.

Sourcegraph Cloud customers are not affected.

Postgres collation affected customers

Symptoms

When logging into the database via psql or similar tools you may see the following warning:

SHELL
WARNING: database "sg" has a collation version mismatch DETAIL: The database was created using collation version 2.40, but the operating system provides version 2.41.

Backup Instructions (Required Before Proceeding)

Before performing any reindexing operations, it is critical to back up your data to prevent potential data loss. Use the method applicable to your deployment and your current environment.

Docker example:

SHELL
docker exec -t <database-container-name> pg_dumpall -U sg > backup_<container>.sql

Resolution Steps

Each affected database requires a reindex to be performed. This requires downtime, and should be done in the next available maintenance window.

Before reindexing, check the current collation versions. Run the following SQL to compare current and OS collation versions:

SHELL
SELECT datname, datcollversion, pg_database_collation_actual_version(oid) AS current_os_version FROM pg_database;

datcollversion should not match current_os_version

Docker Compose deployments

  1. Stop all Sourcegraph containers
SHELL
docker compose down
  1. Start only the database containers
SHELL
docker compose up pgsql codeinsights-db codeintel-db -d
  1. Access each database container
SHELL
docker exec -it <database-container-name> bash
  1. Reindex the databases in the container
SHELL
reindexdb --no-password --username sg --verbose --echo --system reindexdb --no-password --username sg --verbose --echo --all
  1. Refresh the collation version for each database
SHELL
psql --no-password --username "sg" --tuples-only -c "SELECT 'ALTER DATABASE ' || datname || ' REFRESH COLLATION VERSION;' FROM pg_database WHERE datname != 'template0';" | psql --no-password --username "sg"

* For the above commands, replace sg with your custom username if one was configured in your environment. ** For the codeinsights-db container, the default username is postgres instead of sg.

Repeat steps 3 through 5 with all containers:

  • pgsql container
  • codeintel-db container
  • codeinsights-db container

Once this is complete, you may start your Sourcegraph deployment

SHELL
docker compose up -d

Helm Deployments

  1. Stop all non-database Sourcegraph pods (assuming a namespace of sourcegraph)
SHELL
kubectl get -n sourcegraph deploy --no-headers | awk '{print $1}' | xargs -n 1 -P 8 -I % kubectl -n sourcegraph scale deployment % --replicas=0
SHELL
kubectl -n sourcegraph get sts --selector 'app.kubernetes.io/component!=codeinsights-db,app.kubernetes.io/component!=codeintel-db,app.kubernetes.io/component!=pgsql' --no-headers | awk '{print $1}' | xargs -n 1 -P 8 -I % kubectl -n sourcegraph scale sts % --replicas=0
  1. Access each database pod
SHELL
kubectl exec -it <database-pod-name> -n sourcegraph -- /bin/sh
  1. Reindex the databases in the container
SHELL
reindexdb --no-password --username sg --verbose --echo --system reindexdb --no-password --username sg --verbose --echo --all
  1. Refresh the collation version for each database
SHELL
psql --no-password --username "sg" --tuples-only -c "SELECT 'ALTER DATABASE ' || datname || ' REFRESH COLLATION VERSION;' FROM pg_database WHERE datname != 'template0';" | psql --no-password --username "sg"

* For the above commands, replace sg with your custom username if one was configured in your environment. ** For the codeinsights-db container, the default username is postgres instead of sg.

Repeat steps 2 through 4 with all pods:

  • pgsql-0 pod
  • codeintel-db-0 pod
  • codeinsights-db-0 pod

Once this is complete, you may start your Sourcegraph deployment, for example

SHELL
helm upgrade -n sourcegraph <your-helm-charts>

Kustomize Deployments

  1. Stop all non-database Sourcegraph pods (assuming a namespace of sourcegraph). In your cluster Kustomization file (instances/my-sourcegraph/kustomize.yaml), uncomment the multi-version-upgrade util. This will scale down all non-database deployments and statefulSets replicas to 0.
SHELL
# - ../../components/utils/uid # -- Run all Postgres database with valid users on host - ../../components/utils/multi-version-upgrade # -- Scale down non-database pods to 0 for multi-version upgrade # - ../../components/utils/migrate-to-nonprivileged # -- Component for migrating from privileged to non-privileged #
  1. Generate and apply a new `cluster.yaml` file
SHELL
kubectl kustomize instances/my-sourcegraph -o cluster.yaml kubectl apply --prune -l deploy=sourcegraph -f cluster.yaml
  1. Access each database pod
SHELL
kubectl exec -it <database-pod-name> -n sourcegraph -- /bin/sh
  1. Reindex the databases in the container
SHELL
reindexdb --no-password --username sg --verbose --echo --system reindexdb --no-password --username sg --verbose --echo --all
  1. Refresh the collation version for each database
SHELL
psql --no-password --username "sg" --tuples-only -c "SELECT 'ALTER DATABASE ' || datname || ' REFRESH COLLATION VERSION;' FROM pg_database WHERE datname != 'template0';" | psql --no-password --username "sg"

* For the above commands, replace sg with your custom username if one was configured in your environment. ** For the codeinsights-db container, the default username is postgres instead of sg.

Repeat steps 3 through 5 with all pods:

  • pgsql-0 pod
  • codeintel-db-0 pod
  • codeinsights-db-0 pod

Once this is complete, you may start your Sourcegraph deployment.

Comment out the multi-version-upgrade util in your cluster Kustomization file (instances/my-sourcegraph/kustomize.yaml).

SHELL
# - ../../components/utils/uid # -- Run all Postgres database with valid users on host # - ../../components/utils/multi-version-upgrade # -- Scale down non-database pods to 0 for multi-version upgrade # - ../../components/utils/migrate-to-nonprivileged # -- Component for migrating from privileged to non-privileged

Generate and apply a new `cluster.yaml` file

SHELL
kubectl kustomize instances/my-sourcegraph -o cluster.yaml kubectl apply --prune -l deploy=sourcegraph -f cluster.yaml

AMI/Machine Image based deployments

Our AMI and GCP machine image deployments run Kubernetes internally, and thus follow the same general directions as our Helm Deployments described above.

To access the deployment you must SSH into your AMI/Machine image first.

  • For AWS AMIs, the default username is ec2-user
  • For GCP machine images, the default username is sourcegraph

Follow the directions laid out in the Helm Deployments section.

Expected Downtime

  • Reindexing may take 15-60 minutes in most cases, but depends on the database size, disk speed, and available CPU/RAM
  • For customers with larger databases - greater than 100Gb - or low resource allocation, reindexing may take longer

Verification

Check that warnings no longer appear when connecting to the database:

SHELL
psql --no-password --username "$PGUSER" -d sg

After Reindexing: Verify Collation Version:

SHELL
SELECT datname, datcollversion, pg_database_collation_actual_version(oid) AS current_os_version FROM pg_database;

Ensure datcollversion matches current_os_version for all databases listed.

Questions?

Contact Sourcegraph Support (support@sourcegraph.com) if you encounter issues during this process.